【招生_115甄試】115學年碩士班入學甄試招生中
發布日期 :
2025-09-16
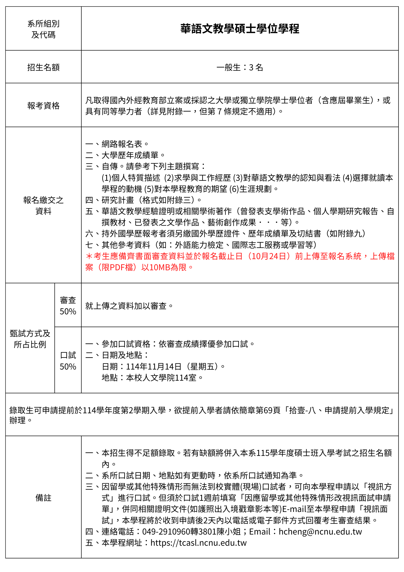
【📌115學年度碩士班甄試入學招生中📌】
一、 招生名額:3名✌
二、 研究生獎學金
三、 本碩士班補助4學期獎助金,另提供校內實習補助
四、✅報名/繳費:114 年 10 月 02 日(四) 至 114 年 10 月 24 日(五)下午3:00止
五、📁審查資料上傳截止:114 年 10 月 02 日(四)上午9:00至 114 年 10 月 24 日(五)下午5:00止
六、 甄試日期:114 年 11 月 14 日(五)
七、報名網址:https://exam.ncnu.edu.tw/ (→選擇「碩士班入學甄 試」→「1. 網路報名並取得銀行繳款帳號」)
八、招生資訊(含簡章):https://admission.ncnu.edu.tw/p/406-1055-29818,r567.php?Lang=zh-tw
※因審查資料有10M限制,建議報考學生另外將"歷年成績單"email至hcheng@ncnu.edu.tw。
※請確認自己上傳的審查資料"檔案"是否有誤。


分享